关于农村土地网
|
精选好地
|
帮助中心
|
服务热线:0598-5322128
Hi,欢迎来到农村土地网
|
请登录
|
免费注册
全国
找土地
卖土地
找资讯
耕地
林地
山地
园地
农场
养殖场
出租
转让
发布土地信息
首页
土地供应
土地需求
服务商家
加盟合作
土地资讯
项目招商
土地问答
土地贴吧
农村土地网
>
新闻中心
>
网友荟萃
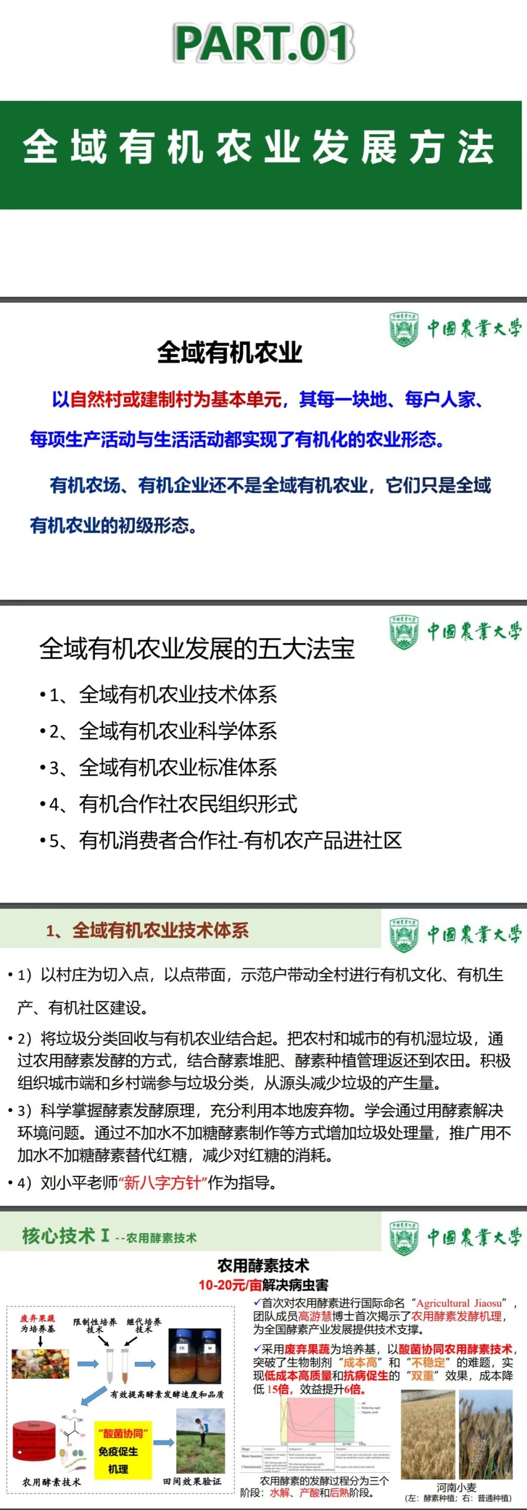
王小芬:全域有机农业县域发展方法及策略
2023年08月24日
来源:农村土地网
中国农业大学教授王小芬
相关资讯
2025-01-18
吉林长白山黑木耳闪耀深圳农博会 ——深化产销合作 赋能品牌发展
2024-10-01
从东坑到余朋那段六公里求学路:蒸饭里的青春回响
2024-03-18
农业淘金路:种植与销售,谁主沉浮?
2023-10-05
恒大破产,银行不会放过任何一个断供的人
2023-09-05
政策利好!粮改饲正在悄悄地升级中国农业
2023-09-03
严控“非粮化”,农民怎么种地?政府怎么用地管地?
2023-09-03
如何在农业投资中获得利润?七个方向解决完,再入圈
2023-09-03
乡村振兴+专项债怎么干?五大类型案例解读
2023-09-03
乡村振兴的9种发展模式
2023-09-03
未来5年前景可期的8大农业产业,不得不看!
热门资讯
农村土地网平台 - 乡镇经纪人招募中
应用工具
发布土地
求租求购
申请加盟
项目招商
合同范本
土地贷款
土地问答
土地贴吧